
根据教育部统一安排,2024年下半年全国中小学教师资格考试面试将于2024年12月7日至8日进行。现将广东省2024年下半年中小学教师资格考试面试有关事项通告如下:(二)持有广东省居住证并在有效期内的外省(区、市)户籍人员;(三)广东省内普通高等学校在读研究生、三年级及以上的本科学生、毕业学年的专科学生;(四)持港澳台居民居住证或港澳居民来往内地通行证或五年有效期台湾居民来往大陆通行证的港澳台居民。以上人员须已参加中小学教师资格考试笔试且各科笔试成绩合格并在有效期内,方可报名参加本次面试。(二)遵守宪法和法律,热爱教育事业,具有良好的思想品德。(四)符合《中华人民共和国教师法》规定的学历要求:1.报考幼儿园教师资格面试,应当具备幼儿师范学校毕业及其以上学历。2.报考小学教师资格面试,应当具备中等师范学校毕业及其以上学历。3.报考初级中学教师资格面试,应当具备高等师范专科学校或者其他大学专科毕业及其以上学历。4.报考高级中学教师资格面试和中等专业学校、技工学校、职业高级中学文化课、专业课教师资格面试,应当具备高等师范院校本科或者其他大学本科毕业及其以上学历。5.报考中等职业学校实习指导教师资格(包括中等专业学校、技工学校、职业高级中学实习指导教师资格)面试,应当具备中等职业学校毕业及其以上学历。港澳台居民参加全国中小学教师资格考试面试的报名条件,按照《教育部办公厅中共中央台湾工作办公室秘书局国务院港澳事务办公室秘书行政司关于港澳台居民在内地(大陆)申请中小学教师资格有关问题的通知》(教师厅〔2019〕1号)规定执行。被撤销教师资格的,从撤销教师资格之日起,5年内不得报名参加考试;受到剥夺政治权利,或故意犯罪受到有期徒刑以上刑事处罚的,不得报名参加考试。曾参加教师资格考试有违规行为的,按照《国家教育考试违规处理办法》的相关规定执行。面试依据教育部印发的《中小学和幼儿园教师资格考试标准(试行)》和《考试大纲(试行)》(面试部分)进行,包括备课(或活动设计)、试讲(或演示)、答辩(或陈述)等环节。面试主要考核职业道德、心理素质、仪表仪态、言语表达、思维品质等教学基本素养和教学设计、教学实施、教学评价等教学基本技能。考生可登录“NTCE-中国教育考试网”(https://ntce.neea.edu.cn)查阅各科目考试大纲。2.小学教师资格面试分语文、数学、英语、道德与法治、科学、体育、音乐、美术、心理健康教育、信息技术、小学全科、特殊教育,共12个科目。3.初级中学教师资格面试分语文、数学、英语、道德与法治、历史、地理、物理、化学、生物、音乐、体育与健康、美术、信息技术、历史与社会、科学、心理健康教育、日语、俄语、特殊教育,共19个科目。4.高级中学教师资格面试分语文、数学、英语、思想政治、历史、地理、物理、化学、生物、音乐、体育与健康、美术、信息技术、通用技术、心理健康教育、日语、俄语、特殊教育,共18个科目。5.中等职业学校文化课教师面试科目与高级中学教师面试科目相同。中等职业学校专业课教师和实习指导教师的教师资格面试按《广东省中等职业学校专业课教师和实习指导教师资格考试面试大纲》(粤教继函〔2016〕37号)规定进行。考生登录“NTCE-中国教育考试网”(http://ntce.neea.edu.cn)核对个人信息。如个人信息发生变更,须携考生身份证、网上打印的笔试成绩列表、公安部门开具的个人信息变更证明(户口本或带有公章的其他纸质证明)、本人签名的书面变更申请(格式不限,须注明个人信息、联系方式及需要变更信息的准考证号码),提交至教师资格考试笔试报考机构办理更正手续。提交申请时间为2024年10月28日至11月1日(仅工作时间受理),逾期不予受理。考生可于11月8日起自行登录“NTCE-中国教育考试网”查看变更结果,考试机构不另行通知。网上报名时间:2024年11月8日10:00至11日17:00。符合面试报考条件的考生在报名时间内,登录“NTCE-中国教育考试网”按照栏目指引进行网上报名,准确填写面试类别、面试科目和面试考区等信息。报名时间截止后,报名系统将自动关闭,不再受理考生报名。内地考生可选择户籍所在地、居住地(须办理当地居住证且在有效期内)、就读学校所在地(仅限普通高等学校三年级及以上的全日制本科学生、毕业学年的全日制专科学生和全日制在读研究生,含在内地就读的港澳台学生)为报考考区。高校在校生可选择在户籍所在地或就读学校所在地报考。港澳台居民可选择居住地(须办理港澳台居民居住证且在有效期内)或教师资格考试笔试报考地为报考考区。广州市报考中职专业课教师和中职实习指导教师的考生须选择“广州中职专业课考区”为报考考区。

(三)审核
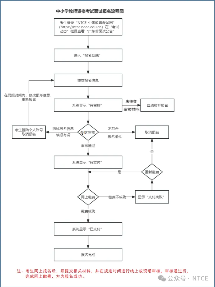
考生网上报名完成后,须提交相关证明材料,按照报考考区规定的时间和地点进行现场或网上审核, 请考生及时查阅报考考区发布的相关信息。
审核需提交以下证明材料:
1.在户籍所在地报考的考生:
(1)有效期内的居民身份证;
(2)本人户口本或集体户口证明;
(3)毕业证书(在校生提交学生证或在籍学习证明)。
2.在居住地报考的考生:
(1)有效期内的居民身份证;
(2)有效期内的居住证;
(3)毕业证书。
3.在就读学校所在地报考的考生:
(1)有效期内的居民身份证;
(2)学生证(需有有效注册信息)或学校学籍管理部门出具的在籍学习证明,具体样例见附件1。
4.港澳台地区的考生:
(1)港澳台居民居住证或港澳居民来往内地通行证或五年有效期台湾居民来往大陆通行证;
(2)毕业(学位)证书。
经审核确认后,报名信息不得更改。规定时间内未经审核的考生,视为自动放弃本次面试报名。
(四)网上缴费
网上缴费时间:2024年11月13日24:00前。
考生通过考区审核后,须于11月13日24:00前登录“NTCE-中国教育考试网”进行网上缴费,支付成功即为报名完成。考区审核通过但未在规定时间内缴费者视为自动放弃报名,逾期不再补缴。
根据教育部考试中心《关于中小学教师资格考试考务费标准的公告》(教试中心函〔2015〕147号)和《广东省发展改革委 广东省财政厅关于继续执行我省职业资格考试收费标准的通知》(粤发改价格函〔2024〕1073号)的规定,面试费按每考生280元/人·次的标准收取。面试费一旦缴纳后不予退费,请考生注意。
(五)准考证打印
准考证打印时间:完成报名的考生,2024年12月3日至8日可以登录“NTCE-中国教育考试网”打印准考证。
(六)面试
面试时间:2024年12月7日至8日。
考生应按准考证上注明的时间、考点和场次参加面试。考生须携带有效身份证件和准考证参加考试,请考生仔细阅读准考证上的说明。
各类考生面试流程见附件2。
(七)成绩公布
面试成绩公布时间:2025年1月7日,以教育部公布时间为准。
考生可在面试成绩公布后登录“NTCE-中国教育考试网”查询本人的面试成绩。考生如对本人成绩有异议,可在成绩公布后10个工作日内向报考考区申请成绩复核。复核内容仅限于是否漏评、漏登分,成绩统计合成是否有误,不涉及评分标准掌握宽严问题。
已通过中小学教师资格考试(笔试和面试)的考生,可自行登录“NTCE-中国教育考试网”下载、打印PDF版考试合格证明。
五、考试违规处理
中小学教师资格考试属于《中华人民共和国刑法修正案》中“法律规定的国家考试”范畴,考生在考试过程中,违规作弊或提供虚假证明材料的,将按照《国家教育考试违规处理办法》等规定进行处理。有作弊情形的,将依据《教师资格条例》的相关规定,3年内禁止参加教师资格考试。如情节严重、触犯刑法,将报送公安部门,依法处理。
六、其他注意事项
(一)考生须本人进行网上报名,根据所报考区要求进行网上或现场审核确认,并对所填报的报考信息和提供的审核材料的准确性、真实性负责。禁止学校或任何机构替代考生报名,对违反规定而影响本人面试的,责任由考生本人承担。
(二)网上报名系统有判别考生笔试成绩是否具备面试报名资格的功能,考生须所报面试类别和科目对应的笔试各科目成绩均合格且在有效期内,才能在“NTCE-中国教育考试网”上进行面试报名。
(三)考生注册报名时上传的照片应为本人近6个月内的免冠正面证件照,此照片将用于准考证和考试合格证明,请考生按规定上传照片,如因照片上传不合格而影响本人考试的,责任由考生承担。
(四)参加2024年下半年笔试的考生不用重新注册,其他考生在面试报名时,需重新进行注册和填报个人信息,重新注册操作不影响考生的面试报名资格。
(五)考生忘记注册密码,如考生手机号码未更换,可通过短信获取密码;如手机号码已更换,可联系报名网站的在线客服,请求协助。
(六)已取得中小学教师资格考试合格证明且在有效期内的考生,可在每年春季或秋季,向户籍所在地、居住地(须办理当地居住证且在有效期内)、就读学校所在地(仅限应届毕业生和在读研究生,含港澳台学生)教育行政部门申请认定相应的教师资格。港澳台居民向居住地、教师资格考试所在地教育行政部门申请认定相应的教师资格。教师资格认定的具体时间、流程、需提交的材料等事宜,请向拟申请认定教师资格所在地的认定机构咨询。广东省每年中小学教师资格认定信息敬请关注“中国教师资格网”(https://www.jszg.edu.cn), 广东省教育厅网站(http://edu.gd.gov.cn)和广东省教育厅官方微信(广东教育)。
附件:
1.广东省中小学教师资格考试报考人员学籍证明(样例)
2.广东省中小学教师资格考试考生面试流程
广东省教育考试院
2024年10月25日
下载附件

来源:广东省教育考试院
注:点击文末【阅读原文】查看附件
▲注:我校为岭南师范学院成人高等学历继续教育阳江教学点,欢迎广大社会人员报读。
凡报读我校师范类专业大专、本科者,免费赠送教师资格证线上培训课程及普通话培训课程!


